Designing a Mobile App to Manage Mental Health by Tracking the Menstrual Cycle
My Role
Project Lead, UX & UI Designer
Tools Used:
Pen and Paper, Adobe Illustrator, Adobe Photoshop, Adobe XD, InVision
Project Type
Product Design
Duration
Jan 2020 – May 2020
BACKGROUND
The hormonal changes throughout the menstrual cycle impact the mood and overall mental health throughout the month, not just during PMS.
Learning about this pattern can feel liberating. It can help a person with regular menstrual cycle be aware of the bodily, mental, and emotional changes. Consequently, it will allow them to be kinder to themselves when the hormonal changes are causing low moods. Even better, it will support them in leveraging the extra energy during the good-mood days by empowering them to be able to plan ahead.
This project envisions a platform that will help users to learn about the psychosomatic effects of the menstrual cycle, enable them to track it, advise them to plan ahead, and allow them to share it with someone.

THE PROBLEM
Most persons with regular menstrual cycle are not aware of the four phases of the cycle and their impacts on body and mind. There is a lack of platforms to learn about the psychosomatic impacts of the menstrual cycle to better manage mental health.
THE SOLUTION
The project envisions a mobile app that allows persons with regular menstrual cycle to learn about the psychosomatic impacts of the four phases of the menstrual cycle. It lets them track different phases and advise them to manage their life based on the possible moods. Moreover, it enables them to share their cyclical information with another person if they want to.
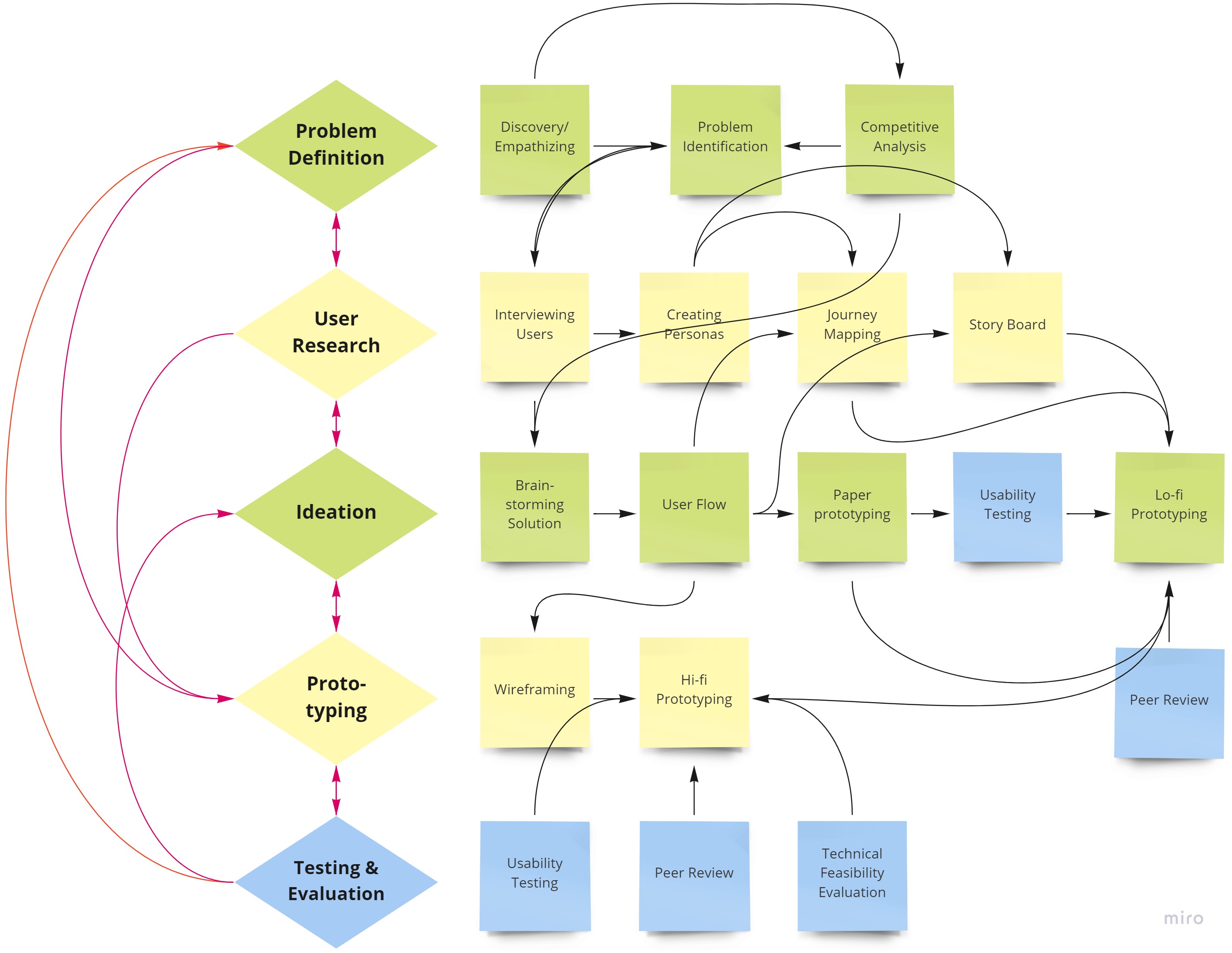
THE AGILE APPROACH
The stages of the design process have been continuously iterated as necessary to improve the solution. The following picture portrays the process and the iteration among activities at different stages of designing Kaia. User Research and user testing have been conducted at all stages of the work flow.

COMPETITIVE ANALYSIS
Based on my research on the market for similar digital platforms, I outlined the gap in supply and demand. This also helped me to establish the USP (Unique Selling Point) of my project. The following chart is a summary of the findings.

USER RESEARCH

Interviewing Users
“Is it a problem worth solving in users’ lives?” To find the answer, I interviewed 25 potential users. 93% of the users said it is a problem worth solving in their lives.

Research Findings
There is a significant demand to learn about the science behind the correlation of mood and the menstrual cycle. However, users don’t have many sources to learn about it.
Respondents want to learn about the phenomenon explained in easy language, not in technical/medical terms.
Users want to learn how to manage mood changes within the bodily limitation, and want to involve their partners in the learning process (This is also where my idea for the SHARING module came from!).

Personas
But who am I developing this app for? What are their needs and frustrations? What are their behaviours around technology? Developing personas helped me to put a face to these users and answered these questions for me.




Journey Mapping & Story Board
This is a user experience journey of a 21 years old person with a regular menstrual cycle. Her goals are to learn about and track the psychosomatic impacts of different phases of menstrual cycle. Her journey begins by signing up for the app, and it ends with getting her personalized mood report based on her cyclical calendar.

Meet Suzanne! She just installed the Kaia app. Let’s follow her user journey!

PRODUCT IDEATION
Ideate Solution and User Task Flow: A Mind-map

PAPER PROTOTYPE
I conducted a hallway test with a paper prototype of the model. Based on the users’ feedback, the user flow has been enhanced.


LO-FI PROTOTYPE

HI-FIDELITY PROTOTYPE
BETA PHASE – USABILITY TESTING
I performed 10 usability tests and 3 peer reviews on the hi-fidelity prototype. Based on the reviews, the prototype was improved.
EVALUATION
A business-model evaluation of Kaia has been conducted along with project management and an analytics plan for the app. See the report here:






















